
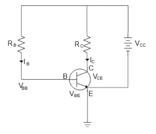
In the circuit shown, if ${V_{CE}} = 4{\text{V}}$ and ${R_B} = 200{\text{k}}\Omega $ , ${R_C} = 1{\text{k}}\Omega $, then find current gain.$({V_{BE}} = 0.4{\text{V)}}$
Answer
496.8k+ views
Hint: The configuration in which the emitter is connected between collector and base is called C-E (common-emitter) configuration. In such a circuit, input is provided between emitter and base whereas the output is taken between emitter and collector. In such a circuit problem apply Kirchhoff’s law to find the value of required quantities.
Complete step by step answer:
Before applying Kirchhoff’s law to the loops in the circuit let us define Kirchhoff’s law first.According to Kirchhoff’s law, the total current entering the node is the same as the total current exiting the node. This is true for any node randomly chosen.
First applying Kirchhoff’s law to the right-hand arm of the circuit we get
${V_{CC}} = {V_{CE}} + {I_C}{R_C}$
Substituting the values and rearranging we get,
$10 - {I_C} \times 1 \times {10^3} - 4 = 0$
Making current the subject of the equation
$ \Rightarrow {I_C} = \dfrac{{10 - 4}}{{{{10}^3}}}$
$ \Rightarrow {I_C} = 6{\text{mA}}$
Now applying Kirchhoff’s law to the left-hand arm of the circuit we get
${V_{BB}} = {V_{BE}} + {I_B}{R_B}$
Substituting the values and rearranging we get,
$10 - {I_B} \times 200 \times {10^3} - 0.4 = 0$
Making current the subject of the equation
$ \Rightarrow {I_B} = \dfrac{{10 - 0.4}}{{200 \times {{10}^3}}}$
$ \Rightarrow {I_B} = 0.048{\text{mA}}$
Therefore the current gain $\beta $ is
$\beta = \dfrac{{{I_C}}}{{{I_B}}}$
Substituting the values we get,
$\therefore \beta = 125$
Hence, the current gain is 125.
Additional information: In common emitter circuits, we get a large value of voltage gain and power gain whereas current gain is moderate. This ability of common emitter circuits is harnessed in developing advanced BJT where we get a stable and steady voltage supply, even though there is varying current gain.
Note: For solving such questions we need to apply Kirchhoff’s law separately to both arms. And we should be careful with the sign used for current and voltage. And to decide the type of configuration of the transistor we should see which arm of the transistor is grounded in the circuit diagram. The one which is grounded will be common in the configuration.
Complete step by step answer:
Before applying Kirchhoff’s law to the loops in the circuit let us define Kirchhoff’s law first.According to Kirchhoff’s law, the total current entering the node is the same as the total current exiting the node. This is true for any node randomly chosen.
First applying Kirchhoff’s law to the right-hand arm of the circuit we get
${V_{CC}} = {V_{CE}} + {I_C}{R_C}$
Substituting the values and rearranging we get,
$10 - {I_C} \times 1 \times {10^3} - 4 = 0$
Making current the subject of the equation
$ \Rightarrow {I_C} = \dfrac{{10 - 4}}{{{{10}^3}}}$
$ \Rightarrow {I_C} = 6{\text{mA}}$
Now applying Kirchhoff’s law to the left-hand arm of the circuit we get
${V_{BB}} = {V_{BE}} + {I_B}{R_B}$
Substituting the values and rearranging we get,
$10 - {I_B} \times 200 \times {10^3} - 0.4 = 0$
Making current the subject of the equation
$ \Rightarrow {I_B} = \dfrac{{10 - 0.4}}{{200 \times {{10}^3}}}$
$ \Rightarrow {I_B} = 0.048{\text{mA}}$
Therefore the current gain $\beta $ is
$\beta = \dfrac{{{I_C}}}{{{I_B}}}$
Substituting the values we get,
$\therefore \beta = 125$
Hence, the current gain is 125.
Additional information: In common emitter circuits, we get a large value of voltage gain and power gain whereas current gain is moderate. This ability of common emitter circuits is harnessed in developing advanced BJT where we get a stable and steady voltage supply, even though there is varying current gain.
Note: For solving such questions we need to apply Kirchhoff’s law separately to both arms. And we should be careful with the sign used for current and voltage. And to decide the type of configuration of the transistor we should see which arm of the transistor is grounded in the circuit diagram. The one which is grounded will be common in the configuration.
Recently Updated Pages
The number of solutions in x in 02pi for which sqrt class 12 maths CBSE

Write any two methods of preparation of phenol Give class 12 chemistry CBSE

Differentiate between action potential and resting class 12 biology CBSE

Two plane mirrors arranged at right angles to each class 12 physics CBSE

Which of the following molecules is are chiral A I class 12 chemistry CBSE

Name different types of neurons and give one function class 12 biology CBSE

Trending doubts
Which are the Top 10 Largest Countries of the World?

What are the major means of transport Explain each class 12 social science CBSE

Draw a labelled sketch of the human eye class 12 physics CBSE

Differentiate between insitu conservation and exsitu class 12 biology CBSE

The computer jargonwwww stands for Aworld wide web class 12 physics CBSE

State the principle of an ac generator and explain class 12 physics CBSE

