
Calculate the charge on a capacitor in a steady-state.
a) 50$\mu C$
b) 30$\mu C$
c) 45$\mu C$
d) 60$\mu C$
Answer
572.1k+ views
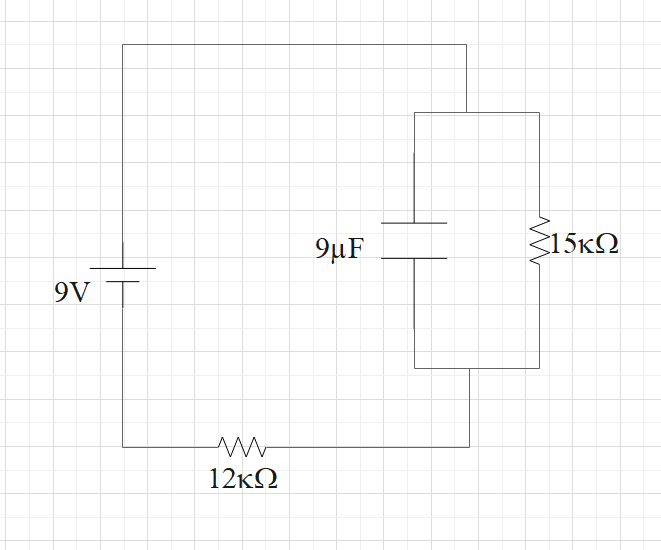
Hint: In a steady-state, the capacitor becomes open. So, considering the diagram given, find the current in the circuit where the resistors are connected in series, using Ohm's law: $V=IR$, where V is voltage, I is current through circuit and R is total resistance. Now, we know that the capacitor and resistor are connected parallelly. So, the voltage across them remains the same. So, using the current found in the circuit and the resistance is given, calculate the voltage across the capacitor.
As we know that the voltage across a capacitor is given by $V=\dfrac{q}{C}$, where q is the charge on the capacitor and C is the capacitance. Use the formula to find the charge on the capacitor.
Complete step by step answer:
From the diagram shown above, we know that the capacitor becomes zero in steady-state and the resistors are connected in series.
So, we need to calculate the total resistance by using the series formula: $R={{R}_{1}}+{{R}_{2}}$
So, we have:
$\begin{align}
& R=\left( 15+12 \right)\times {{10}^{3}}\Omega \\
& =27\times {{10}^{3}}\Omega
\end{align}$
Now, find the current in the circuit using Ohm’s Law: $V=IR$
We get:
$\begin{align}
& I=\dfrac{V}{R} \\
& =\dfrac{9}{27\times {{10}^{3}}}A......(1)
\end{align}$
Now, we know that the voltage across the capacitor and the resistor ${{R}_{1}}$ is same, as they are connected in parallel. So, voltage across capacitor = voltage across resistor ${{R}_{1}}$
So, voltage across resistor by using Ohm’s law is:
$\begin{align}
& V=I{{R}_{1}} \\
& =\dfrac{9}{27\times {{10}^{3}}}\times 15\times {{10}^{3}} \\
& =5V
\end{align}$
Therefore, voltage across the capacitor is 5V.
Now, we know that, the voltage across the capacitor is given as: $V=\dfrac{q}{C}$
For given values of V=5V and C = $9\mu F$, we get the value of capacitance as:
$\begin{align}
& q=VC \\
& =5\times 9\times {{10}^{-6}} \\
& =45\times {{10}^{-6}}C
\end{align}$
So, the correct answer is “Option C”.
Note:
Be careful while applying series and parallel formulas for calculating the resistance. Students might make mistakes with the formula. As well as, do remember which quantity remains the same in both the configurations.
As we know that the voltage across a capacitor is given by $V=\dfrac{q}{C}$, where q is the charge on the capacitor and C is the capacitance. Use the formula to find the charge on the capacitor.
Complete step by step answer:
From the diagram shown above, we know that the capacitor becomes zero in steady-state and the resistors are connected in series.
So, we need to calculate the total resistance by using the series formula: $R={{R}_{1}}+{{R}_{2}}$
So, we have:
$\begin{align}
& R=\left( 15+12 \right)\times {{10}^{3}}\Omega \\
& =27\times {{10}^{3}}\Omega
\end{align}$
Now, find the current in the circuit using Ohm’s Law: $V=IR$
We get:
$\begin{align}
& I=\dfrac{V}{R} \\
& =\dfrac{9}{27\times {{10}^{3}}}A......(1)
\end{align}$
Now, we know that the voltage across the capacitor and the resistor ${{R}_{1}}$ is same, as they are connected in parallel. So, voltage across capacitor = voltage across resistor ${{R}_{1}}$
So, voltage across resistor by using Ohm’s law is:
$\begin{align}
& V=I{{R}_{1}} \\
& =\dfrac{9}{27\times {{10}^{3}}}\times 15\times {{10}^{3}} \\
& =5V
\end{align}$
Therefore, voltage across the capacitor is 5V.
Now, we know that, the voltage across the capacitor is given as: $V=\dfrac{q}{C}$
For given values of V=5V and C = $9\mu F$, we get the value of capacitance as:
$\begin{align}
& q=VC \\
& =5\times 9\times {{10}^{-6}} \\
& =45\times {{10}^{-6}}C
\end{align}$
So, the correct answer is “Option C”.
Note:
Be careful while applying series and parallel formulas for calculating the resistance. Students might make mistakes with the formula. As well as, do remember which quantity remains the same in both the configurations.
Recently Updated Pages
A man running at a speed 5 ms is viewed in the side class 12 physics CBSE

The number of solutions in x in 02pi for which sqrt class 12 maths CBSE

State and explain Hardy Weinbergs Principle class 12 biology CBSE

Write any two methods of preparation of phenol Give class 12 chemistry CBSE

Which of the following statements is wrong a Amnion class 12 biology CBSE

Differentiate between action potential and resting class 12 biology CBSE

Trending doubts
What are the major means of transport Explain each class 12 social science CBSE

Which are the Top 10 Largest Countries of the World?

Draw a labelled sketch of the human eye class 12 physics CBSE

How much time does it take to bleed after eating p class 12 biology CBSE

Explain sex determination in humans with line diag class 12 biology CBSE

Explain sex determination in humans with the help of class 12 biology CBSE

