
The reading of the ammeter is
A. 0.5A
B. 2.25A
C. 1.5A
D 0.1 A
Answer
572.1k+ views
Hint: In order to find out the effective resistance we use series and parallel connection formulas. Here we will find the effective resistance of the total upper branch and we will find the voltage distributions across each resistor and find total voltage. We will divide total voltage with total effective resistance to get the current. Hint is using ohm’s law and effective resistance formulas wherever it is required.
Formula used:
$\eqalign{
& {R_s} = {R_1} + {R_2} + {R_3} +......... \cr
& \dfrac{1}{{{R_P}}} = \dfrac{1}{{{R_1}}} + \dfrac{1}{{{R_2}}} + \dfrac{1}{{{R_3}}} +. ...... \cr
& V = i{R_{eff}} \cr} $
Complete step by step answer:
Rate of flow of charge is known as current. A material which allows current to pass through it is known as a conductor. No conductor will be perfect. It will have some resistance. The property to hinder the flow of current is called resistance and a device which does that is known as a resistor.
If the same current is passing through all resistors then we tell those are connected in series. If potential difference is the same for all resistors then those resistors are told to be in parallel.
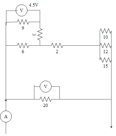
The circuit is given below
When resistors are connected in series then effective resistance is ${R_s} = {R_1} + {R_2} + {R_3} +. ........$
When resistors are connected in parallel effective resistance will be $\dfrac{1}{{{R_P}}} = \dfrac{1}{{{R_1}}} + \dfrac{1}{{{R_2}}} + \dfrac{1}{{{R_3}}} +. ......$
According to ohm’s law $V = i{R_{eff}}$
In the above circuit 10, 12, 15 resistors are in parallel so their effective resistance will be
$\dfrac{1}{{{R_P}}} = \dfrac{1}{{{R_1}}} + \dfrac{1}{{{R_2}}} + \dfrac{1}{{{R_3}}} +. ......$
$\eqalign{
& \Rightarrow \dfrac{1}{{{R_P}}} = \dfrac{1}{{10}} + \dfrac{1}{{12}} + \dfrac{1}{{15}} \cr
& \Rightarrow {R_P} = 4 \cr} $
Resistances 9 and 3 are in series. So effective resistance will be
${R_s} = {R_1} + {R_2} + {R_3} +. ........$
$\eqalign{
& \Rightarrow {R_s} = 9 + 3 \cr
& \Rightarrow {R_s} = 12 \cr} $
Effective resistance 12 and 6 are in parallel so their effective resistance will be
$\dfrac{1}{{{R_P}}} = \dfrac{1}{{{R_1}}} + \dfrac{1}{{{R_2}}} + \dfrac{1}{{{R_3}}} +. ......$
$\eqalign{
& \Rightarrow \dfrac{1}{{{R_P}}} = \dfrac{1}{6} + \dfrac{1}{{12}} \cr
& \Rightarrow {R_P} = 4 \cr} $
Voltage across the 9 ohm resistor is given as 4.5 volts. Current passing through 9 and 3 resistors will be the same as they are in series. As $V = i{R_{eff}}$ voltage will be divided in their resistances ratio
$\eqalign{
& {V_9}:{V_3} = 9:3 \cr
& \Rightarrow {V_3} = \dfrac{{{V_9}}}{3} \cr
& \Rightarrow {V_3} = \dfrac{{4.5}}{3} \cr
& \Rightarrow {V_3} = 1.5 \cr
& \Rightarrow {V_9} + {V_3} = 4.5 + 1.5 = 6 \cr} $
Thus Voltage across the effective 4 ohm resistance is 6. So voltage across the adjacent 2 ohm resistor will be half of 6 as 2 is half of 4. Voltage across the top last effective resistance 4 ohm will be 6 too.
So total voltage will be
${V_4} + {V_2} + {V_4} = 6 + 3 + 6 = 15V$
Effective resistance of the top circuit is $4 + 2 + 4 = 10$ as they are in series. This 10 and bottom 20 resistor are in parallel.
So effective total resistance will be
$\dfrac{1}{{{R_P}}} = \dfrac{1}{{{R_1}}} + \dfrac{1}{{{R_2}}} + \dfrac{1}{{{R_3}}} +. ......$
$\eqalign{
& \Rightarrow \dfrac{1}{{{R_P}}} = \dfrac{1}{{10}} + \dfrac{1}{{20}} \cr
& \Rightarrow {R_P} = 6.67 \cr} $
So according to ohm’s law
$V = i{R_{eff}}$
$\eqalign{
& \Rightarrow i = \dfrac{V}{{{R_{eff}}}} \cr
& \Rightarrow i = \dfrac{{15}}{{6.67}} \cr
& \Rightarrow i = 2.25A \cr} $
So, the correct answer is “Option B”.
Note: This is the easy way to solve this problem. There is another way like finding the current through the 9 ohm resistor branch and then through the entire top branch and then finding the total voltage after finding effective resistance of the top branch. Dividing that voltage with total effective resistance of both branches gives the current. But that is the long method.
Formula used:
$\eqalign{
& {R_s} = {R_1} + {R_2} + {R_3} +......... \cr
& \dfrac{1}{{{R_P}}} = \dfrac{1}{{{R_1}}} + \dfrac{1}{{{R_2}}} + \dfrac{1}{{{R_3}}} +. ...... \cr
& V = i{R_{eff}} \cr} $
Complete step by step answer:
Rate of flow of charge is known as current. A material which allows current to pass through it is known as a conductor. No conductor will be perfect. It will have some resistance. The property to hinder the flow of current is called resistance and a device which does that is known as a resistor.
If the same current is passing through all resistors then we tell those are connected in series. If potential difference is the same for all resistors then those resistors are told to be in parallel.
The circuit is given below
When resistors are connected in series then effective resistance is ${R_s} = {R_1} + {R_2} + {R_3} +. ........$
When resistors are connected in parallel effective resistance will be $\dfrac{1}{{{R_P}}} = \dfrac{1}{{{R_1}}} + \dfrac{1}{{{R_2}}} + \dfrac{1}{{{R_3}}} +. ......$
According to ohm’s law $V = i{R_{eff}}$
In the above circuit 10, 12, 15 resistors are in parallel so their effective resistance will be
$\dfrac{1}{{{R_P}}} = \dfrac{1}{{{R_1}}} + \dfrac{1}{{{R_2}}} + \dfrac{1}{{{R_3}}} +. ......$
$\eqalign{
& \Rightarrow \dfrac{1}{{{R_P}}} = \dfrac{1}{{10}} + \dfrac{1}{{12}} + \dfrac{1}{{15}} \cr
& \Rightarrow {R_P} = 4 \cr} $
Resistances 9 and 3 are in series. So effective resistance will be
${R_s} = {R_1} + {R_2} + {R_3} +. ........$
$\eqalign{
& \Rightarrow {R_s} = 9 + 3 \cr
& \Rightarrow {R_s} = 12 \cr} $
Effective resistance 12 and 6 are in parallel so their effective resistance will be
$\dfrac{1}{{{R_P}}} = \dfrac{1}{{{R_1}}} + \dfrac{1}{{{R_2}}} + \dfrac{1}{{{R_3}}} +. ......$
$\eqalign{
& \Rightarrow \dfrac{1}{{{R_P}}} = \dfrac{1}{6} + \dfrac{1}{{12}} \cr
& \Rightarrow {R_P} = 4 \cr} $
Voltage across the 9 ohm resistor is given as 4.5 volts. Current passing through 9 and 3 resistors will be the same as they are in series. As $V = i{R_{eff}}$ voltage will be divided in their resistances ratio
$\eqalign{
& {V_9}:{V_3} = 9:3 \cr
& \Rightarrow {V_3} = \dfrac{{{V_9}}}{3} \cr
& \Rightarrow {V_3} = \dfrac{{4.5}}{3} \cr
& \Rightarrow {V_3} = 1.5 \cr
& \Rightarrow {V_9} + {V_3} = 4.5 + 1.5 = 6 \cr} $
Thus Voltage across the effective 4 ohm resistance is 6. So voltage across the adjacent 2 ohm resistor will be half of 6 as 2 is half of 4. Voltage across the top last effective resistance 4 ohm will be 6 too.
So total voltage will be
${V_4} + {V_2} + {V_4} = 6 + 3 + 6 = 15V$
Effective resistance of the top circuit is $4 + 2 + 4 = 10$ as they are in series. This 10 and bottom 20 resistor are in parallel.
So effective total resistance will be
$\dfrac{1}{{{R_P}}} = \dfrac{1}{{{R_1}}} + \dfrac{1}{{{R_2}}} + \dfrac{1}{{{R_3}}} +. ......$
$\eqalign{
& \Rightarrow \dfrac{1}{{{R_P}}} = \dfrac{1}{{10}} + \dfrac{1}{{20}} \cr
& \Rightarrow {R_P} = 6.67 \cr} $
So according to ohm’s law
$V = i{R_{eff}}$
$\eqalign{
& \Rightarrow i = \dfrac{V}{{{R_{eff}}}} \cr
& \Rightarrow i = \dfrac{{15}}{{6.67}} \cr
& \Rightarrow i = 2.25A \cr} $
So, the correct answer is “Option B”.
Note: This is the easy way to solve this problem. There is another way like finding the current through the 9 ohm resistor branch and then through the entire top branch and then finding the total voltage after finding effective resistance of the top branch. Dividing that voltage with total effective resistance of both branches gives the current. But that is the long method.
Recently Updated Pages
Master Class 12 English: Engaging Questions & Answers for Success

Master Class 12 Social Science: Engaging Questions & Answers for Success

Master Class 12 Maths: Engaging Questions & Answers for Success

Master Class 12 Economics: Engaging Questions & Answers for Success

Master Class 12 Physics: Engaging Questions & Answers for Success

Master Class 12 Business Studies: Engaging Questions & Answers for Success

Trending doubts
Which are the Top 10 Largest Countries of the World?

What are the major means of transport Explain each class 12 social science CBSE

Draw a labelled sketch of the human eye class 12 physics CBSE

Differentiate between insitu conservation and exsitu class 12 biology CBSE

Draw a neat and well labeled diagram of TS of ovary class 12 biology CBSE

RNA and DNA are chiral molecules their chirality is class 12 chemistry CBSE

