
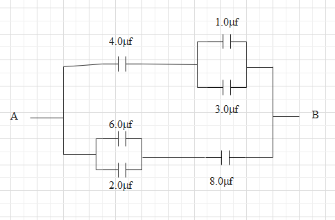
The equivalent capacitance between A and B for the combination of capacitors shown in figure, where all capacitances are in microfarad is
Answer
582.3k+ views
Hint: Express the mathematical formula to find the equivalent capacitance of more than one capacitor connected in series and parallel to each other. Simplify the circuit starting from the smallest loop and at last we will find our answer.
Complete step by step answer:
We can find the equivalent capacitance of more than one capacitor depending on the connection of the capacitors.
If two capacitors ${{C}_{1}}\And {{C}_{2}}$ are connected in series than the equivalent capacitance C can be found out as,
$\dfrac{1}{C}=\dfrac{1}{{{C}_{1}}}+\dfrac{1}{{{C}_{2}}}$
If two capacitors ${{C}_{1}}\And {{C}_{2}}$ are connected in parallel than the equivalent capacitance will be,
$C={{C}_{1}}+{{C}_{2}}$
Now, looking at the given circuit,
In the top part of the circuit we have a $1\mu F$ and one $3\mu F$ capacitor in parallel.
Let the equivalent capacitance will be ${{C}_{1}}$
So,
$\begin{align}
& {{C}_{1}}=1\mu F+3\mu F \\
& {{C}_{1}}=4\mu F \\
\end{align}$
Again, at the bottom of the circuit we have one $6\mu F$ and one $2\mu F$ capacitor connected in parallel.
Let the equivalent capacitance is ${{C}_{2}}$
So,
$\begin{align}
& {{C}_{2}}=6\mu F+2\mu F \\
& {{C}_{2}}=8\mu F \\
\end{align}$
So, the equivalent circuit becomes,
Now, at the top of the circuit we have one $4\mu F$ and one $4\mu F$ capacitor connected in series.
Let the equivalent capacitance is ${{C}_{3}}$
So,
$\begin{align}
& \dfrac{1}{{{C}_{3}}}=\dfrac{1}{4\mu F}+\dfrac{1}{4\mu F} \\
& \dfrac{1}{{{C}_{3}}}=\dfrac{2}{4\mu F} \\
& {{C}_{3}}=2\mu F \\
\end{align}$
Again, at the bottom of the circuit we have one $8\mu F$ and one $8\mu F$ capacitor connected in series.
Let the equivalent capacitance is ${{C}_{4}}$.
So,
$\begin{align}
& \dfrac{1}{{{C}_{4}}}=\dfrac{1}{8\mu F}+\dfrac{1}{8\mu F} \\
& \dfrac{1}{{{C}_{4}}}=\dfrac{2}{8\mu F} \\
& {{C}_{4}}=4\mu F \\
\end{align}$
So, the equivalent circuit becomes
Now we have one $4\mu F$ and one $2\mu F$ capacitor in parallel. Let the equivalent capacitance is C.
So,
$\begin{align}
& C=4\mu F+2\mu F \\
& C=6\mu F \\
\end{align}$
So, the equivalent capacitance of the circuit is $6\mu F$.
Note: Capacitor is a device which stores electrical energy in presence of an electric field. Capacitors in series are the same as resistance in parallel while resistors in series are the same as capacitors in parallel.
Complete step by step answer:
We can find the equivalent capacitance of more than one capacitor depending on the connection of the capacitors.
If two capacitors ${{C}_{1}}\And {{C}_{2}}$ are connected in series than the equivalent capacitance C can be found out as,
$\dfrac{1}{C}=\dfrac{1}{{{C}_{1}}}+\dfrac{1}{{{C}_{2}}}$
If two capacitors ${{C}_{1}}\And {{C}_{2}}$ are connected in parallel than the equivalent capacitance will be,
$C={{C}_{1}}+{{C}_{2}}$
Now, looking at the given circuit,
In the top part of the circuit we have a $1\mu F$ and one $3\mu F$ capacitor in parallel.
Let the equivalent capacitance will be ${{C}_{1}}$
So,
$\begin{align}
& {{C}_{1}}=1\mu F+3\mu F \\
& {{C}_{1}}=4\mu F \\
\end{align}$
Again, at the bottom of the circuit we have one $6\mu F$ and one $2\mu F$ capacitor connected in parallel.
Let the equivalent capacitance is ${{C}_{2}}$
So,
$\begin{align}
& {{C}_{2}}=6\mu F+2\mu F \\
& {{C}_{2}}=8\mu F \\
\end{align}$
So, the equivalent circuit becomes,
Now, at the top of the circuit we have one $4\mu F$ and one $4\mu F$ capacitor connected in series.
Let the equivalent capacitance is ${{C}_{3}}$
So,
$\begin{align}
& \dfrac{1}{{{C}_{3}}}=\dfrac{1}{4\mu F}+\dfrac{1}{4\mu F} \\
& \dfrac{1}{{{C}_{3}}}=\dfrac{2}{4\mu F} \\
& {{C}_{3}}=2\mu F \\
\end{align}$
Again, at the bottom of the circuit we have one $8\mu F$ and one $8\mu F$ capacitor connected in series.
Let the equivalent capacitance is ${{C}_{4}}$.
So,
$\begin{align}
& \dfrac{1}{{{C}_{4}}}=\dfrac{1}{8\mu F}+\dfrac{1}{8\mu F} \\
& \dfrac{1}{{{C}_{4}}}=\dfrac{2}{8\mu F} \\
& {{C}_{4}}=4\mu F \\
\end{align}$
So, the equivalent circuit becomes
Now we have one $4\mu F$ and one $2\mu F$ capacitor in parallel. Let the equivalent capacitance is C.
So,
$\begin{align}
& C=4\mu F+2\mu F \\
& C=6\mu F \\
\end{align}$
So, the equivalent capacitance of the circuit is $6\mu F$.
Note: Capacitor is a device which stores electrical energy in presence of an electric field. Capacitors in series are the same as resistance in parallel while resistors in series are the same as capacitors in parallel.
Recently Updated Pages
Master Class 12 Business Studies: Engaging Questions & Answers for Success

Master Class 12 Economics: Engaging Questions & Answers for Success

Master Class 12 English: Engaging Questions & Answers for Success

Master Class 12 Maths: Engaging Questions & Answers for Success

Master Class 12 Social Science: Engaging Questions & Answers for Success

Master Class 12 Chemistry: Engaging Questions & Answers for Success

Trending doubts
What are the major means of transport Explain each class 12 social science CBSE

Which are the Top 10 Largest Countries of the World?

Draw a labelled sketch of the human eye class 12 physics CBSE

How much time does it take to bleed after eating p class 12 biology CBSE

Explain sex determination in humans with line diag class 12 biology CBSE

Differentiate between homogeneous and heterogeneous class 12 chemistry CBSE

