
Show the output waveform of or gate for the following input waveform of a and b.
Answer
575.4k+ views
Hint: The gate is an electronic circuit that gives higher output if one or more of its inputs are high. We need to find if there’s any high input in the above diagram and solve accordingly for the output.
Complete step by step answer:
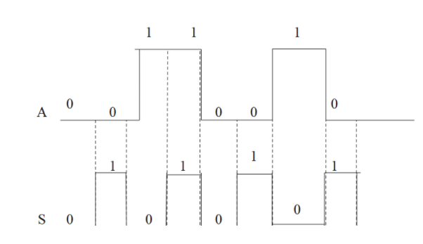
The solution can be represented in the below diagram easily.
The first waveform a is assumed as x and second waveform b is assumed as y. When an or gate is connected to these two waveforms, the output will C=X+Y.
Now, let's solve it through the diagram.
Hence the output of the waveform when por gate is introduced will be,
Output = 011101110.
Additional information:
The or gate us a digital logic gate that implements logical disjunction, i.e. It behaves according to the adjacent truth table. A high output results if one or both the inputs to the gate are High. If neither input is high, a low output is obtained. In another sense, the function of or effectively finds the maximum between two binary digits, just as the complementary and function finds the minimum. Or gates are basic logic gates, and are available in ttl and cmos ics logic families. There are many off shots of the original 7432 or gate, all having the same pinout but different internal architecture, allowing them to operate in different voltage ranges and or at higher speeds.
Note:
The logic gates are used in the transistors for desired outputs. The only disadvantages of logic gates are that the operating voltage, the voltage at which we use the logic gates is limited. The logic gate takes some time to produce output after input is given. There’s a lot of time delay between input and output.
Complete step by step answer:
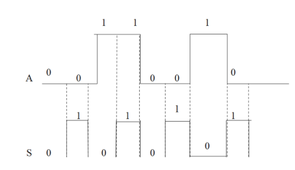
The solution can be represented in the below diagram easily.
The first waveform a is assumed as x and second waveform b is assumed as y. When an or gate is connected to these two waveforms, the output will C=X+Y.
Now, let's solve it through the diagram.
Hence the output of the waveform when por gate is introduced will be,
Output = 011101110.
Additional information:
The or gate us a digital logic gate that implements logical disjunction, i.e. It behaves according to the adjacent truth table. A high output results if one or both the inputs to the gate are High. If neither input is high, a low output is obtained. In another sense, the function of or effectively finds the maximum between two binary digits, just as the complementary and function finds the minimum. Or gates are basic logic gates, and are available in ttl and cmos ics logic families. There are many off shots of the original 7432 or gate, all having the same pinout but different internal architecture, allowing them to operate in different voltage ranges and or at higher speeds.
Note:
The logic gates are used in the transistors for desired outputs. The only disadvantages of logic gates are that the operating voltage, the voltage at which we use the logic gates is limited. The logic gate takes some time to produce output after input is given. There’s a lot of time delay between input and output.
Recently Updated Pages
Master Class 12 Business Studies: Engaging Questions & Answers for Success

Master Class 12 Biology: Engaging Questions & Answers for Success

Master Class 12 Chemistry: Engaging Questions & Answers for Success

Class 12 Question and Answer - Your Ultimate Solutions Guide

Complete reduction of benzene diazonium chloride with class 12 chemistry CBSE

How can you identify optical isomers class 12 chemistry CBSE

Trending doubts
What are the major means of transport Explain each class 12 social science CBSE

Differentiate between insitu conservation and exsitu class 12 biology CBSE

Draw a neat and well labeled diagram of TS of ovary class 12 biology CBSE

RNA and DNA are chiral molecules their chirality is class 12 chemistry CBSE

India is a sovereign socialist secular democratic republic class 12 social science CBSE

How many states of matter are there in total class 12 chemistry CBSE

