
Draw the circuit diagram of a summing amplifier using an operational amplifier.
Answer
576.3k+ views
Hint: The schematic representation of an electrical circuit is a circuit diagram. A pictorial circuit diagram generally uses component images. Basically, the summing amplifier is indeed an op-amp circuit which can merge input signal quantities into a single output which is the weighted sum of the inputs added.
Complete step by step solution:
Summing amplifier: Another type of operational amplifier circuit design used to integrate the voltages found on two or more inputs into a common output voltage is the Summing Amplifier.
The inverting amplifier does have a single voltage input (\[{V_{{\text{in}}}}\]) that is applied to the inverting terminal input. If we introduce more input resistors to the input, each equivalent in value to the initial input resistor (\[{R_{{\text{in}}}}\]), then we end up with another operating power amplifier termed the summing amplifier.
Operational amplifier: One of the fundamental building blocks of Analog Electronic Circuits is the operational amplifiers or Op-amps as they are more generally called. An operating amplifier or op-amp is a mechanism for voltage amplification intended to be used among its output and input terminals with external feedback elements, such as resistors and capacitors.
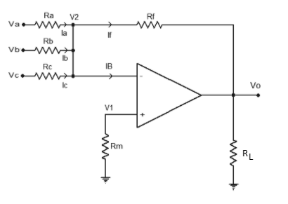
The circuit diagram of a summing amplifier using an operational amplifier is shown below:
Here,\[{v_a}\],\[{v_b}\] and \[{v_c}\] are input voltages.
\[{R_a}\], \[{R_b}\], \[{R_c}\] are respective input resistors.
\[{I_a}\], \[{I_b}\] and \[{I_c}\] are currents.
\[{V_{\text{O}}}\]is the output voltage,
Note: In order to draw the circuit diagram we need to know what is circuit diagram and what components are required in order to define and draw the structure.
An Operating Amplifier is effectively a three-terminal unit containing two high impedance inputs. Each of the inputs is called Inverting Input. Other input is termed as non-inverting Input, labelled with a positive sign.
A summing amplifier with multiple resistors at the inputs produces a weighted sum. This is used in a digital-to-analogue converter to transform a binary number to a voltage. A summing amplifier is used in conjunction with an AC signal voltage to add a DC offset voltage.
Complete step by step solution:
Summing amplifier: Another type of operational amplifier circuit design used to integrate the voltages found on two or more inputs into a common output voltage is the Summing Amplifier.
The inverting amplifier does have a single voltage input (\[{V_{{\text{in}}}}\]) that is applied to the inverting terminal input. If we introduce more input resistors to the input, each equivalent in value to the initial input resistor (\[{R_{{\text{in}}}}\]), then we end up with another operating power amplifier termed the summing amplifier.
Operational amplifier: One of the fundamental building blocks of Analog Electronic Circuits is the operational amplifiers or Op-amps as they are more generally called. An operating amplifier or op-amp is a mechanism for voltage amplification intended to be used among its output and input terminals with external feedback elements, such as resistors and capacitors.
The circuit diagram of a summing amplifier using an operational amplifier is shown below:
Here,\[{v_a}\],\[{v_b}\] and \[{v_c}\] are input voltages.
\[{R_a}\], \[{R_b}\], \[{R_c}\] are respective input resistors.
\[{I_a}\], \[{I_b}\] and \[{I_c}\] are currents.
\[{V_{\text{O}}}\]is the output voltage,
Note: In order to draw the circuit diagram we need to know what is circuit diagram and what components are required in order to define and draw the structure.
An Operating Amplifier is effectively a three-terminal unit containing two high impedance inputs. Each of the inputs is called Inverting Input. Other input is termed as non-inverting Input, labelled with a positive sign.
A summing amplifier with multiple resistors at the inputs produces a weighted sum. This is used in a digital-to-analogue converter to transform a binary number to a voltage. A summing amplifier is used in conjunction with an AC signal voltage to add a DC offset voltage.
Recently Updated Pages
A man running at a speed 5 ms is viewed in the side class 12 physics CBSE

The number of solutions in x in 02pi for which sqrt class 12 maths CBSE

State and explain Hardy Weinbergs Principle class 12 biology CBSE

Write any two methods of preparation of phenol Give class 12 chemistry CBSE

Which of the following statements is wrong a Amnion class 12 biology CBSE

Differentiate between action potential and resting class 12 biology CBSE

Trending doubts
How much time does it take to bleed after eating p class 12 biology CBSE

When was the first election held in India a 194748 class 12 sst CBSE

Differentiate between homogeneous and heterogeneous class 12 chemistry CBSE

The first microscope was invented by A Leeuwenhoek class 12 biology CBSE

Dihybrid cross is made between RRYY yellow round seed class 12 biology CBSE

Drive an expression for the electric field due to an class 12 physics CBSE

