
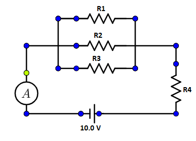
If the ammeter in the circuit below reads $5.0\,A$, the voltage drop across resistor $1$ is $3.0\,V$. The resistance of the resistor $3$ is $6.0\,\Omega $.
Which table most accurately represents other information we can know about quantities related to this circuit?
A)
Current through Resistor 1 Cannot determine The voltage drop across resistor $2$ $3.0\,V$ Current through resistor $3$ $0.50\,A$ Power in resistor $4$ $35.0\,W$
B)
Current through Resistor 1 Cannot determine The voltage drop across resistor $2$ $3.0\,V$ Current through resistor $3$ $3.33\,A$ Power in resistor $4$ Cannot determine
C)
Current through Resistor 1 Cannot determine The voltage drop across resistor $2$ $3.0\,V$ Current through resistor $3$ $3.33\,A$ Power in resistor $4$ Cannot determine
D)
Current through Resistor 1 Cannot determine The voltage drop across resistor $2$ $10.0\,V$ Current through resistor $3$ $10.0\,A$ Power in resistor $4$ Cannot determine
E)
Current through Resistor 1 Cannot determine The voltage drop across resistor $2$ $10.0\,V$ Current through resistor $3$ Cannot determine Power in resistor $4$ $35.0\,W$
| Current through Resistor 1 | Cannot determine |
| The voltage drop across resistor $2$ | $3.0\,V$ |
| Current through resistor $3$ | $0.50\,A$ |
| Power in resistor $4$ | $35.0\,W$ |
| Current through Resistor 1 | Cannot determine |
| The voltage drop across resistor $2$ | $3.0\,V$ |
| Current through resistor $3$ | $3.33\,A$ |
| Power in resistor $4$ | Cannot determine |
| Current through Resistor 1 | Cannot determine |
| The voltage drop across resistor $2$ | $3.0\,V$ |
| Current through resistor $3$ | $3.33\,A$ |
| Power in resistor $4$ | Cannot determine |
| Current through Resistor 1 | Cannot determine |
| The voltage drop across resistor $2$ | $10.0\,V$ |
| Current through resistor $3$ | $10.0\,A$ |
| Power in resistor $4$ | Cannot determine |
| Current through Resistor 1 | Cannot determine |
| The voltage drop across resistor $2$ | $10.0\,V$ |
| Current through resistor $3$ | Cannot determine |
| Power in resistor $4$ | $35.0\,W$ |
Answer
585k+ views
Hint: The solution for this question is determined by using two formulas. One is Ohm’s law and another formula is Power in the circuit. By Ohm's law, the voltage drop across the resistor and the current through the resistor are determined, and then by using the power formula the power can be determined.
Formula used:
Ohm’s law gives the relation between the voltage, current, and resistance,
$V = IR$
Where $V$ is the voltage in the circuit, $I$ is the current in the circuit and $R$ is the resistance in the circuit
Power in the circuit is given by,
$P = VI$
Where $P$ is the power in the circuit, $V$ is the voltage in the circuit and $I$ is the current in the circuit.
Complete step by step answer:
Given that,
The current in the circuit, $I = 5.0\,A$
The voltage drop across resistor $1$ is, ${V_1} = 3.0\,V$.
The resistance of the resistor $3$ is, ${R_3} = 6.0\,\Omega $.
Voltage of the battery, $V = 10\,V$
As the three resistance ${R_1}$, ${R_2}$ and ${R_3}$ are connected in parallel, so the voltage drop across ${R_1}$, ${R_2}$ and ${R_3}$ are same, then,
${V_1} = {V_2} = {V_3} = 3.0\,V\,.................\left( 1 \right)$
Now, the current through the resistor $3$ is,
By Ohm’s law,
$\Rightarrow {I_3} = \dfrac{{{V_3}}}{{{R_3}}}$
By substituting the voltage drop across resistor $3$ and the resistance of the resistance $3$ in the above equation, then
$\Rightarrow {I_3} = \dfrac{3}{6}$
On dividing the above equation, then
$\Rightarrow {I_3} = 0.5\,A\,...............\left( 2 \right)$
The voltage drop across the resistor $4$ is,
${V_4} = V - {V_1} $
$\Rightarrow {V_4} = 10 - 3 $
$\Rightarrow {V_4} = 7\,V$
Now, the power in resistor $4$,
$\Rightarrow {P_4} = {V_4}{I_4}$
By substituting the voltage drop across ${R_4}$ and the current through the resistor $4$ in the above equation, then
$\Rightarrow {P_4} = 7 \times 5$
On multiplying the above equation, then
$\Rightarrow {P_4} = 35\,W\,.................\left( 3 \right)$
Hence, from equation (1), equation (2), and equation (3), we can say that option (A) is the correct answer.
Note:
Ohm’s law is the first important law that shows the relation between voltage, current, and resistance. The voltage $4$ is determined by the difference of the voltages, the total voltage is $10\, V$ and the voltage drop across ${R_1}$, ${R_2}$ and ${R_3}$ is $3.0\, V$, then the voltage drop across resistor $4$ is the difference of the total voltage and the voltage drop across the resistors.
Formula used:
Ohm’s law gives the relation between the voltage, current, and resistance,
$V = IR$
Where $V$ is the voltage in the circuit, $I$ is the current in the circuit and $R$ is the resistance in the circuit
Power in the circuit is given by,
$P = VI$
Where $P$ is the power in the circuit, $V$ is the voltage in the circuit and $I$ is the current in the circuit.
Complete step by step answer:
Given that,
The current in the circuit, $I = 5.0\,A$
The voltage drop across resistor $1$ is, ${V_1} = 3.0\,V$.
The resistance of the resistor $3$ is, ${R_3} = 6.0\,\Omega $.
Voltage of the battery, $V = 10\,V$
As the three resistance ${R_1}$, ${R_2}$ and ${R_3}$ are connected in parallel, so the voltage drop across ${R_1}$, ${R_2}$ and ${R_3}$ are same, then,
${V_1} = {V_2} = {V_3} = 3.0\,V\,.................\left( 1 \right)$
Now, the current through the resistor $3$ is,
By Ohm’s law,
$\Rightarrow {I_3} = \dfrac{{{V_3}}}{{{R_3}}}$
By substituting the voltage drop across resistor $3$ and the resistance of the resistance $3$ in the above equation, then
$\Rightarrow {I_3} = \dfrac{3}{6}$
On dividing the above equation, then
$\Rightarrow {I_3} = 0.5\,A\,...............\left( 2 \right)$
The voltage drop across the resistor $4$ is,
${V_4} = V - {V_1} $
$\Rightarrow {V_4} = 10 - 3 $
$\Rightarrow {V_4} = 7\,V$
Now, the power in resistor $4$,
$\Rightarrow {P_4} = {V_4}{I_4}$
By substituting the voltage drop across ${R_4}$ and the current through the resistor $4$ in the above equation, then
$\Rightarrow {P_4} = 7 \times 5$
On multiplying the above equation, then
$\Rightarrow {P_4} = 35\,W\,.................\left( 3 \right)$
Hence, from equation (1), equation (2), and equation (3), we can say that option (A) is the correct answer.
Note:
Ohm’s law is the first important law that shows the relation between voltage, current, and resistance. The voltage $4$ is determined by the difference of the voltages, the total voltage is $10\, V$ and the voltage drop across ${R_1}$, ${R_2}$ and ${R_3}$ is $3.0\, V$, then the voltage drop across resistor $4$ is the difference of the total voltage and the voltage drop across the resistors.
Recently Updated Pages
Master Class 12 Economics: Engaging Questions & Answers for Success

Master Class 12 Physics: Engaging Questions & Answers for Success

Master Class 12 English: Engaging Questions & Answers for Success

Master Class 12 Social Science: Engaging Questions & Answers for Success

Master Class 12 Maths: Engaging Questions & Answers for Success

Master Class 12 Business Studies: Engaging Questions & Answers for Success

Trending doubts
Which are the Top 10 Largest Countries of the World?

What are the major means of transport Explain each class 12 social science CBSE

Draw a labelled sketch of the human eye class 12 physics CBSE

Differentiate between insitu conservation and exsitu class 12 biology CBSE

Draw a neat and well labeled diagram of TS of ovary class 12 biology CBSE

Differentiate between homogeneous and heterogeneous class 12 chemistry CBSE

