
How do you graph \[y = \dfrac{1}{{{x^2}}}\]?
Answer
545.4k+ views
Hint: In the given question, we have been given an equation. It is an equation in two variables. On the left-hand side of the equality is the ‘y’ which is equal to ‘x squared’ on the right-hand side. We have to graph this expression. To do that, we take two points of ‘x’ and calculate the corresponding two points of ‘y’, plot them on the graph, join the points, extend the line and get our required graph.
Complete step by step answer:
The given equation is
\[y = \dfrac{1}{{{x^2}}}\]
We are going to have to take two points:
First point:
\[x = \dfrac{1}{2}\]
For \[x = \dfrac{1}{2}\], the value of \[y = \dfrac{1}{{\dfrac{1}{4}}} = 4\]
Hence, one ordered pair is \[\left( {\dfrac{1}{2},4} \right)\]
Second point:
\[x = 1\]
For \[x = 1\], the value of \[y = 1\]
Hence, the second ordered pair is \[\left( {1,1} \right)\].
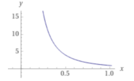
Now, we plot the points and get the graph:
Note: In the given question, we had to graph a reciprocal square function. To do that, we first took a value of ‘x’ and calculated the corresponding value of ‘y’. Then we repeated the step again. Then we got two ordered pairs. Then we plotted them on the graph, joined the points, extended the line and we got our required graph.
Complete step by step answer:
The given equation is
\[y = \dfrac{1}{{{x^2}}}\]
We are going to have to take two points:
First point:
\[x = \dfrac{1}{2}\]
For \[x = \dfrac{1}{2}\], the value of \[y = \dfrac{1}{{\dfrac{1}{4}}} = 4\]
Hence, one ordered pair is \[\left( {\dfrac{1}{2},4} \right)\]
Second point:
\[x = 1\]
For \[x = 1\], the value of \[y = 1\]
Hence, the second ordered pair is \[\left( {1,1} \right)\].
Now, we plot the points and get the graph:
Note: In the given question, we had to graph a reciprocal square function. To do that, we first took a value of ‘x’ and calculated the corresponding value of ‘y’. Then we repeated the step again. Then we got two ordered pairs. Then we plotted them on the graph, joined the points, extended the line and we got our required graph.
Recently Updated Pages
Two men on either side of the cliff 90m height observe class 10 maths CBSE

What happens to glucose which enters nephron along class 10 biology CBSE

Cutting of the Chinese melon means A The business and class 10 social science CBSE

Write a dialogue with at least ten utterances between class 10 english CBSE

Show an aquatic food chain using the following organisms class 10 biology CBSE

A circle is inscribed in an equilateral triangle and class 10 maths CBSE

Trending doubts
Why is there a time difference of about 5 hours between class 10 social science CBSE

Write a letter to the principal requesting him to grant class 10 english CBSE

What is the median of the first 10 natural numbers class 10 maths CBSE

The Equation xxx + 2 is Satisfied when x is Equal to Class 10 Maths

Which of the following does not have a fundamental class 10 physics CBSE

State and prove converse of BPT Basic Proportionality class 10 maths CBSE

