
ASSERTION: The correlation between two variables “Intensity of cold” and “Sale of woollen clothes” is positive.
REASON: The angle between two regression lines is $\pi $.
${\text{(A)}}$ Both Assertion and Reason are correct and Reason is the correct explanation for Assertion.
${\text{(B)}}$ Both Assertion and Reason are correct but reason is not the correct explanation for assertion.
${\text{(C)}}$ Assertion is correct but Reason is incorrect.
${\text{(D)}}$ Both Assertion and Reason are incorrect.
Answer
571.2k+ views
Hint: The statistical association of linear relationship between two variables is known as Correlation. If the relationship between two variables moves in the same direction, it is said to be a positive correlation. (i.e) when a variable increases, the other variable increases too and vice versa.
Complete step-by-step solution:
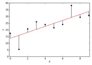
A positive correlation graph can be plotted as follows.
Here, when the “Intensity of cold” increases, the “Sale of woollen clothes” too increases.
Let the variable “Intensity of cold” be X & the other variable “Sale of woollen clothes” be Y. So, we will get a linear graph of which the correlation is positive.
Therefore, the Assertion is true.
REASON:
It is given, “The angle between two regression lines is $\pi $”.
For a positive correlation, the angle between two regression lines is always an acute angle. Since the angle lies between ${\text{0 to 9}}{{\text{0}}^ \circ }$ (i.e) ${\text{0 to }}\dfrac{{{\pi }}}{{\text{2}}}$, there is no way to be an obtuse angle. So, the angle $\pi $ is impossible.
Therefore, the Reason is incorrect.
Now, the Final answer is ${\text{(C)}}$ Assertion is true but Reason is incorrect.
Note: The solution can be found through logical reasoning itself, because it is a universal truth. When winter arrives, people prefer woollen clothes. So, there will be an increase in sales of woollen clothes. Obviously, it is a positive correlation.
And the angle of line regression is found by plotting the graph and using the formula $\tan \theta = \dfrac{{1 - {r^2}}}{r} \times \dfrac{{{\sigma _x}{\sigma _y}}}{{\sigma _x^2 + \sigma _y^2}}$. But, below is a simple strategy.
If the correlation between two variables is positive, then the angle between the two regression line is an acute angle (i.e.) ${\text{0 to }}\dfrac{{{\pi }}}{{\text{2}}}$
If the correlation between two variables is negative, then the angle between the two regression line is an obtuse angle (i.e.) \[\dfrac{{{\pi }}}{{\text{2}}}{{ {\text{to}} \pi }}\].
Complete step-by-step solution:
A positive correlation graph can be plotted as follows.
Here, when the “Intensity of cold” increases, the “Sale of woollen clothes” too increases.
Let the variable “Intensity of cold” be X & the other variable “Sale of woollen clothes” be Y. So, we will get a linear graph of which the correlation is positive.
Therefore, the Assertion is true.
REASON:
It is given, “The angle between two regression lines is $\pi $”.
For a positive correlation, the angle between two regression lines is always an acute angle. Since the angle lies between ${\text{0 to 9}}{{\text{0}}^ \circ }$ (i.e) ${\text{0 to }}\dfrac{{{\pi }}}{{\text{2}}}$, there is no way to be an obtuse angle. So, the angle $\pi $ is impossible.
Therefore, the Reason is incorrect.
Now, the Final answer is ${\text{(C)}}$ Assertion is true but Reason is incorrect.
Note: The solution can be found through logical reasoning itself, because it is a universal truth. When winter arrives, people prefer woollen clothes. So, there will be an increase in sales of woollen clothes. Obviously, it is a positive correlation.
And the angle of line regression is found by plotting the graph and using the formula $\tan \theta = \dfrac{{1 - {r^2}}}{r} \times \dfrac{{{\sigma _x}{\sigma _y}}}{{\sigma _x^2 + \sigma _y^2}}$. But, below is a simple strategy.
If the correlation between two variables is positive, then the angle between the two regression line is an acute angle (i.e.) ${\text{0 to }}\dfrac{{{\pi }}}{{\text{2}}}$
If the correlation between two variables is negative, then the angle between the two regression line is an obtuse angle (i.e.) \[\dfrac{{{\pi }}}{{\text{2}}}{{ {\text{to}} \pi }}\].
Recently Updated Pages
Master Class 11 Computer Science: Engaging Questions & Answers for Success

Master Class 11 Business Studies: Engaging Questions & Answers for Success

Master Class 11 Economics: Engaging Questions & Answers for Success

Master Class 11 English: Engaging Questions & Answers for Success

Master Class 11 Maths: Engaging Questions & Answers for Success

Master Class 11 Biology: Engaging Questions & Answers for Success

Trending doubts
There are 720 permutations of the digits 1 2 3 4 5 class 11 maths CBSE

Discuss the various forms of bacteria class 11 biology CBSE

Explain zero factorial class 11 maths CBSE

What organs are located on the left side of your body class 11 biology CBSE

Draw a diagram of nephron and explain its structur class 11 biology CBSE

How do I convert ms to kmh Give an example class 11 physics CBSE

