
How do you write $20$ as the product of prime factors?
Answer
557.7k+ views
Hint: Prime factorization is a way to write a composite number as the product of prime factors. Prime factors are those numbers or factors which are greater than one and have exactly two factors one is the number itself and other is one . There are basically two ways to find prime
factorization namely ,
a) by division method
b) by factor tree
Here, in this question let us try to solve it as the product of prime factors by division method.
Complete step-by-step solution:
We know that the number $2$ is the smallest prime number. So, in order to find prime factors of $20$ , let us first divide $20$ by least prime number i.e., $2$.
$\Rightarrow 20 \div 2 = 10$
Now, we know that $10$ is divisible by 2 ,
$\Rightarrow 10 \div 2 = 5$
Now, we know that $5$ is not divisible by $2$ so we move to next prime number i.e., $3$ . but again, we
know that $5$ is not divisible by $3$ , so we move to next prime number i.e., $5$. Therefore, we get ,
$\Rightarrow 5 \div 5 = 1$
As now we got $1$ as quotient, we can say that the prime factors of $20$ are $2,2,5$ .
In mathematical term the prime factorization of $20$ is written as,
$\Rightarrow 20 = 2 \times 2 \times 5$ .
Hence the prime factorization of 20 is $ 20 = 2 \times 2 \times 5$.
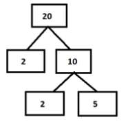
Note: We also have another way of calculating prime factors of number 66 , which is by factor tree. Under this way, we split the number into its prime factors. It will be clearer through the following diagram of the factor tree.
factorization namely ,
a) by division method
b) by factor tree
Here, in this question let us try to solve it as the product of prime factors by division method.
Complete step-by-step solution:
We know that the number $2$ is the smallest prime number. So, in order to find prime factors of $20$ , let us first divide $20$ by least prime number i.e., $2$.
$\Rightarrow 20 \div 2 = 10$
Now, we know that $10$ is divisible by 2 ,
$\Rightarrow 10 \div 2 = 5$
Now, we know that $5$ is not divisible by $2$ so we move to next prime number i.e., $3$ . but again, we
know that $5$ is not divisible by $3$ , so we move to next prime number i.e., $5$. Therefore, we get ,
$\Rightarrow 5 \div 5 = 1$
As now we got $1$ as quotient, we can say that the prime factors of $20$ are $2,2,5$ .
In mathematical term the prime factorization of $20$ is written as,
$\Rightarrow 20 = 2 \times 2 \times 5$ .
Hence the prime factorization of 20 is $ 20 = 2 \times 2 \times 5$.
Note: We also have another way of calculating prime factors of number 66 , which is by factor tree. Under this way, we split the number into its prime factors. It will be clearer through the following diagram of the factor tree.
Recently Updated Pages
Basicity of sulphurous acid and sulphuric acid are

Master Class 7 Social Science: Engaging Questions & Answers for Success

Master Class 7 Science: Engaging Questions & Answers for Success

Master Class 7 Maths: Engaging Questions & Answers for Success

Class 7 Question and Answer - Your Ultimate Solutions Guide

Master Class 11 Business Studies: Engaging Questions & Answers for Success

Trending doubts
Convert 200 Million dollars in rupees class 7 maths CBSE

Write a letter to your aunt thanking her for the birthday class 7 english CBSE

How did Douglas overcome his fear of water class 7 english CBSE

What are the controls affecting the climate of Ind class 7 social science CBSE

The founder of Jainism was A Rishabhadev B Neminath class 7 social science CBSE

What were the major teachings of Baba Guru Nanak class 7 social science CBSE


