
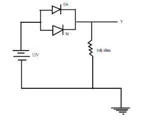
Two junction diodes one of germanium ( Ge ) and another of silicon (Si ) are connected as shown in the figure to a battery of emf $12V$ and a load resistance $10k\Omega $. The germanium diode conducts at $0.3V$ and silicon diode at $0.7V$. When a current flows in the circuit, then the potential of terminal $Y$will be:
$\begin{align}
& A)12V \\
& B)11V \\
& C)11.3V \\
& D)11.7V \\
\end{align}$
Answer
593.4k+ views
Hint: Students can apply the concept of Kirchoff’s voltage law to determine the potential at terminal $Y$. Both the diodes given in the question are forward biased, as a result of which they will allow the flow of current through the circuit. Current always takes the shortest possible path while moving through a circuit.
Complete step by step solution:
In the given circuit, both the germanium and silicon diodes are forward biased, that is they allow the flow of current through them. Now as the circuit is switched on, current will start flowing across the circuit, starting from the battery towards the diodes. As it has been already mentioned in the question that the Si diode conducts at $0.7V$ and the Ge diode conducts at $0.3V$.
So, as current passes through the circuit and reaches the Ge diode, there will be a voltage drop across the diode and current will flow through it, but in the case of Si, as it conducts only at $0.7V$, so it will require $0.4V$more than the Ge diode, so as to undergo voltage drop and to make current flow through the circuit. As Ge diode attains $0.3V$, it becomes short circuited.
Now, the voltage at terminal $Y$ will be because of the current flowing through the Ge diode.
By using Kirchhoff's Voltage law (KVL),
If the voltage at the terminal $Y$is taken to be $v$ , then
$\begin{align}
& 12-0.3-v=0 \\
& \Rightarrow v=12-0.3 \\
& \Rightarrow v=11.7V \\
\end{align}$
Therefore the voltage at terminal $Y$ is $11.7V$.
The answer is option $D)11.7V$.
Note: In this particular circuit, students must not get confused as to which law to be used, KVL or KCL (Kirchoff’s Current Law). This question has provided us the information regarding the voltages across the different parts of the circuit, so it is always preferable to use the KVL rather than KCL. Students must also pay attention to the fact that current follows always the shortest possible path.
Complete step by step solution:
In the given circuit, both the germanium and silicon diodes are forward biased, that is they allow the flow of current through them. Now as the circuit is switched on, current will start flowing across the circuit, starting from the battery towards the diodes. As it has been already mentioned in the question that the Si diode conducts at $0.7V$ and the Ge diode conducts at $0.3V$.
So, as current passes through the circuit and reaches the Ge diode, there will be a voltage drop across the diode and current will flow through it, but in the case of Si, as it conducts only at $0.7V$, so it will require $0.4V$more than the Ge diode, so as to undergo voltage drop and to make current flow through the circuit. As Ge diode attains $0.3V$, it becomes short circuited.
Now, the voltage at terminal $Y$ will be because of the current flowing through the Ge diode.
By using Kirchhoff's Voltage law (KVL),
If the voltage at the terminal $Y$is taken to be $v$ , then
$\begin{align}
& 12-0.3-v=0 \\
& \Rightarrow v=12-0.3 \\
& \Rightarrow v=11.7V \\
\end{align}$
Therefore the voltage at terminal $Y$ is $11.7V$.
The answer is option $D)11.7V$.
Note: In this particular circuit, students must not get confused as to which law to be used, KVL or KCL (Kirchoff’s Current Law). This question has provided us the information regarding the voltages across the different parts of the circuit, so it is always preferable to use the KVL rather than KCL. Students must also pay attention to the fact that current follows always the shortest possible path.
Recently Updated Pages
The number of solutions in x in 02pi for which sqrt class 12 maths CBSE

Write any two methods of preparation of phenol Give class 12 chemistry CBSE

Differentiate between action potential and resting class 12 biology CBSE

Two plane mirrors arranged at right angles to each class 12 physics CBSE

Which of the following molecules is are chiral A I class 12 chemistry CBSE

Name different types of neurons and give one function class 12 biology CBSE

Trending doubts
Which are the Top 10 Largest Countries of the World?

What are the major means of transport Explain each class 12 social science CBSE

Draw a labelled sketch of the human eye class 12 physics CBSE

Differentiate between insitu conservation and exsitu class 12 biology CBSE

The computer jargonwwww stands for Aworld wide web class 12 physics CBSE

State the principle of an ac generator and explain class 12 physics CBSE

